

Hailege 5pcs NE555 DC 12V Delay Timer Relay Switch Module Adjustable 0 to 10 Second
About this item
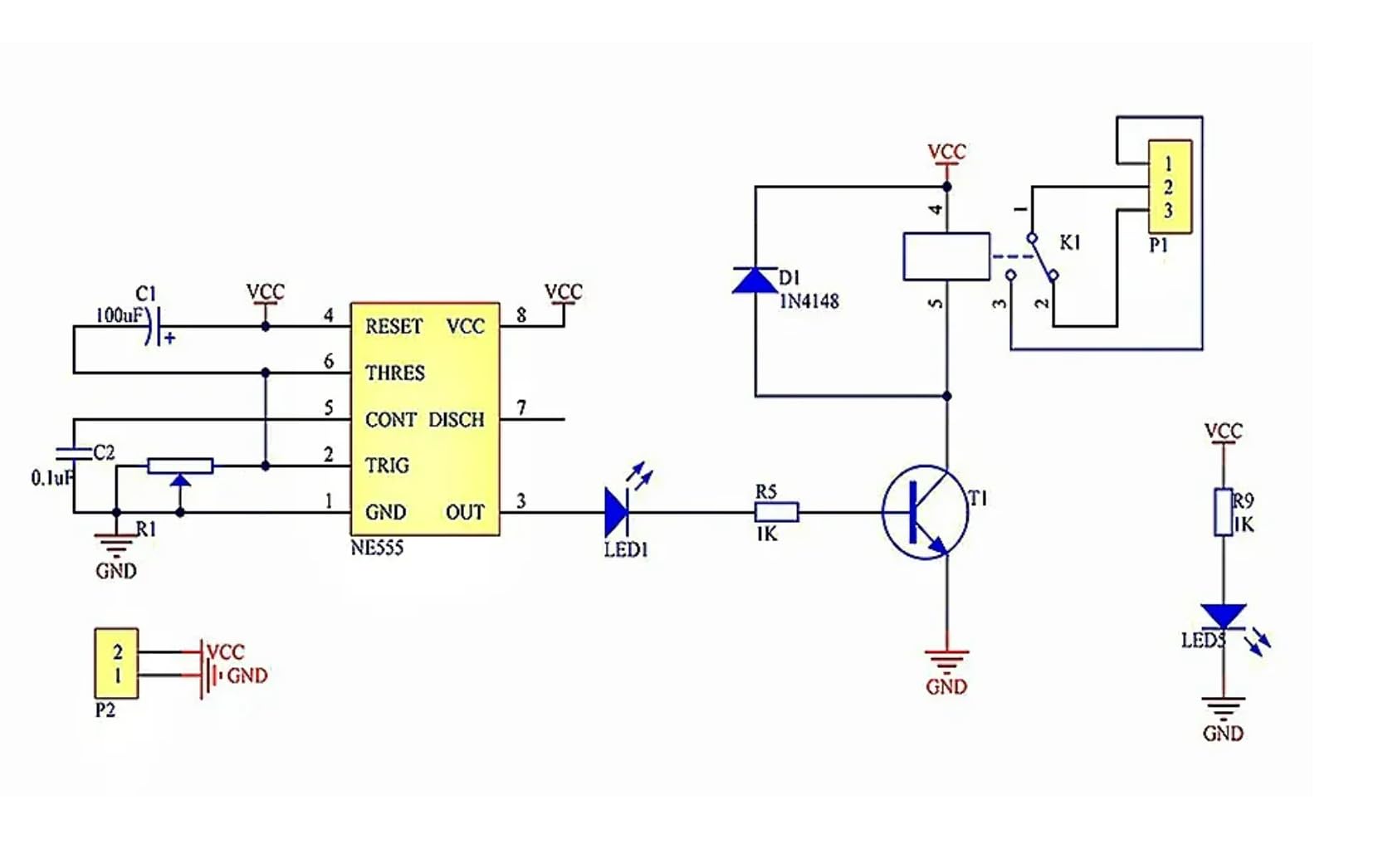
- NE555 DC 12V Delay Timer Switch Module
- This is a high quality delay turn-on module, the power indicator LED and switch trigger timing indication LEDs;
- The output can be connected to AC 250V 10A DC 30V 10A load;
- There is the chronopotentiometry regulation time, adjustable from 0 to 10 seconds by default, or by changing the capacitance adjustment time longer.
Product description
Applications: Vehicle equipment-delay to prevent car ignition, prevention of high sudden current to burn components and devices. Specification: 1.Module chip: NE555 chip. 2.Delay modue:delay connect module 3.Input voltage: DC12V 4.Control voltage: AC 0~250V / max. 10A, DC 0~30V / max. 10A the operating voltage: 12 volts DC; (otherwise 5V optional) 5.Max. load: 2200W Main Chip (NE555) Characteristics: 1.Timing from microseconds to long hours 2.Simple circuit design 3.Precision Pulse Generation / Timing, 4.Adjustable Duty Cycle Package Included: 5* NE555 DC 12V Delay Timer Switch
Product details
Customer reviews
What customers say about Bigamart
10 Trustpilot reviews total, with 2 shown at a time.
I wrote to Bigamart's customer support and they accompanied the process of reshipping the item until it finally arrived. I felt a genuine effort to solve the problem till it was finally solved.
The package was here in Australia from England in a few days โ so quick! Something was missing and they refunded it straight away. Pretty happy with these guys.
You might also like



