

Fasizi 5pcs NE555 12V DC Adjustable 0-10 Second Timer Delay Relay Switch Module Shield for Arduino Raspberry Pi
About this item
- With power indicator LED (red) and trigger indication LED (blue)
- Output is voltage free & can be connected up to 10A load.Input voltage:DC12V.Stream with relay protection.
- Chrono-potentiometer regulation time delay, adjustable from 0 to 10 seconds by default.
- Useful for applications in equipment-delay to prevent sudden high current which can burn components and devices.Max.loading:2200W.
- All products are tested for stability, consistency and reliability.
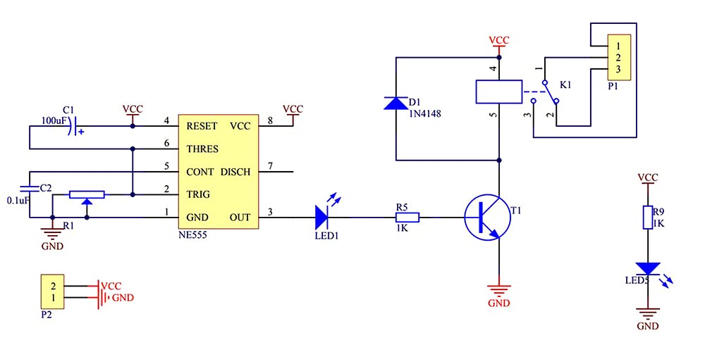
Product description
Description: Adjustable Delay timer switch can be used with other circuits to provide a time delay for other appliances. Widely used with various electrical equipment, especially for battery-powered control products. It can also be used in making hobby projects. And is also Compatible with ARDUINO, RASPBERRY PI, AVR, PIC, 8051, etc The relay time delay and power supply is connected: for 12 v power supply to the relay, relay not immediately and absorption, relay the output status to: normally open and public disconnect, normally closed and public conduction;Wait for delay 1-10 s (adjustable), relay and absorption, at this point, the relay outputs status to: normally open and public conduction, normally closed and public disconnected;As long as the module power continuously, this state will remain When no power applied the module, the state of the module is "NO" [ normal open ], CB and COM are conductive. CK and COM are unconductive When power is switched on , delay for 0-10s, then the module will in the state of "NC" [ normal closed ], CB and COM are unconductive, CK and COM is conductive The delay time formula: T = 1.1 RC.For example: 100 uf capacitance resistance 100 k T = 1.1 * 100000 * 0.0001 = 11 seconds Specification: Module Properties : NE555 chip Dimension :3x0.9x0.7in(77x23x18mm) Input voltage : DC12V Adjustable time : 0 to 10sec Control voltage : AC 0~250V / max. 10A, DC 0~30V / max. 10A Max. loading : 2200W materials: CCL NE555: Timing from microseconds to long hours Precision Pulse Generation / Timing Adjustable Duty Cycle Package include๏ผ 5 x 12V NE555 Delay Adjustable Timer Relay Switch Module Shield
Product details
Customer reviews
What customers say about Bigamart
10 Trustpilot reviews total, with 2 shown at a time.
I wrote to Bigamart's customer support and they accompanied the process of reshipping the item until it finally arrived. I felt a genuine effort to solve the problem till it was finally solved.
The package was here in Australia from England in a few days โ so quick! Something was missing and they refunded it straight away. Pretty happy with these guys.
You might also like
Similar items


AZDelivery 3 x 16 Channel Relay Module DC 12V with Optocoupler Low Level Trigger Relay Module Board compatible with Arduino Including E-Book!


